您好!欢迎来到广州上润精密仪器有限公司
设为首页
|
加入收藏
|
联系我们
网站首页
关于我们
产品展示
新闻资讯
工程案例
招贤纳士
在线留言
联系我们
栏目导航
column
上润简介
企业文化
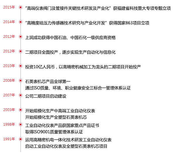
发展历史
发展历史